在快节奏的校园生活中,大学生的心理健康问题愈发受到关注。为提升同学们对心理健康的重视程度,激发大家对心理健康教育的热情,同时培养大学生的组织能力、团队协作能力及心理健康教育知识的应用能力,广东白云学院教育学院应用心理系于4月27日至5月27日举办了第三届心理健康教育课程设计大赛。
该活动吸引了全校各专业各年级的学生报名,共计168人次。本次大赛以“心路同行,共筑阳光未来”为主题,围绕小学、初中、高中不同学段学生的心理健康需求展开课程设计。大赛采用线上提交作品的形式,共收到学生作品62份(包括团队作品)。这些作品涵盖了情绪管理、人际交往、自我认知等多个方面,旨在帮助不同学段的学生更好地认识自己,提升心理素质。经教师评议小组根据作品的主题符合度、内容创新性、实用性等多方面标准,选出了56份优秀作品进入终评。最终,经过激烈的角逐,6件作品脱颖而出荣获一等奖,13件作品获得二等奖,16件作品斩获三等奖。




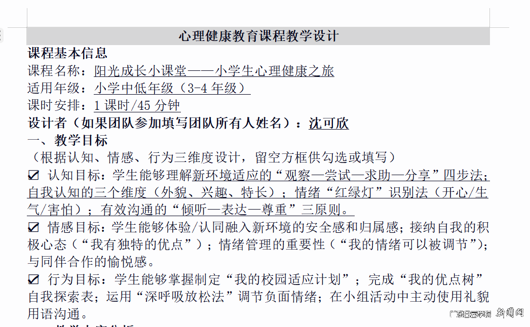
部分优秀作品展示
本次大赛不仅为大学生提供了一个展示自我、锻炼能力的平台,更促进了心理健康教育知识的传播与应用。通过课程设计的实践,参赛学生们深入理解了心理健康的重要性,为未来的职场与人生发展奠定了坚实的基础。教育学院应用心理系将继续关注大学生的心理健康教育,为培养全面发展的高素质人才不懈努力。(图文/教育学院张佳璇 责任编辑赵利兴)